Introduction
The Preferred Route Database (PRD) is a method of standardizing routes and expediting the flow of traffic. The PRD is a database of suggested or required routings between airport pairs. The data is intended to remove uncertainty regarding efficient routes to exit or transition the N90/PHL TRACONs and ZNY airspaces.
Usage
The PRD is a web-based tool available on the NYARTCC website, at https://nyartcc.org/prd.
The PRD interface loads with a default/sample route request, KJFK to KBOS (a very common route on the VATSIM network).
Enter an airport pair to view available routes from both the FAA Preferred Route database, and those routes administered on the VATSIM network in accordance with the Letters of Agreement between NYARTCC and neighboring facilities.
Understanding the Results
- Origin
- The departure airport.
- Note: Because most departure airports in the PRD are in the Contiguous United States (exception: Bermuda - TXKF), the prefix K is omitted from the departure airport code. However, this K will exist in the flight plan of the aircraft you are clearing. You must ensure there is a K in both the departure and arrival airport of the flight plan in the controlling client.
- Route
- This column is the route portion to check against the airplane your clearing.
- Destination
- The arrival airport.
- Type
- Types commonly found in the ZNY PRD include the following:
- H: high altitude (i.e., in the flight levels)
- L: low altitude (i.e., no higher than 17,000')
- TEC: tower enroute control: lower altitude routes through busy airspace that avoid Center airspace.
- Area
- Indicates which airports are affected by this routing. For instance, Routes may apply to multiple nearby origin and/or destination airports.
- Note: When issuing clearances for aircraft departing from or landing at minor airports, controllers should always search to see if there is a PRD route from the nearest major airport that indicates that applies to the satellite airport.
- Example: there is no preferred route from MMU to BWI. However, searching for a preferred route from TEB to BWI returns a route with "FROM TETERBORO(TEB.MMU.CDW)" in this column. That route should therefore be issued to a MMU departure.
- Altitude
- This column contains the approved altitudes for this route of flight. Restrictions may be issued as a range of valid altitudes, or a highest or lowest valid altitude. Assigned altitudes must comply with direction-of-flight altitude rules while fitting into the restrictions listed in the PRD results.
- Taking the first checked route for example, this is read as "11,000 to FL210." This means that no flight should be assigned this routing below 11,000 or above FL210.
- Aircraft
- This field describes what type of aircraft can fly this route. This can range from more broader restrictions (like "TURBOJET RNAV ONLY") to very specific restrictions (such as "/E,/F,/G, PROPS ONLY"). In the event of multiple valid choices of route differentiated only by aircraft type, assign the most restrictive option. For instance, RNAV always overrules non-RNAV. In majority of situations, those who file RNAV capable can also fly Non-RNAV routes, but Non-RNAV capable aircraft can almost never fly RNAV routes.
- CTR FROM
- The ARTCC covering the departure airport.
- CTR TO
- The ARTCC covering the arrival airport. This assists in determining whether or not the arrival field is within ZNY or within one of ZNY's Tier 1 Neighbors.
- ZNY PREF
- Routes where a checkmark is present, are higher priority than the other routes. When at all possible, you must assign one of these routes to the pilot.
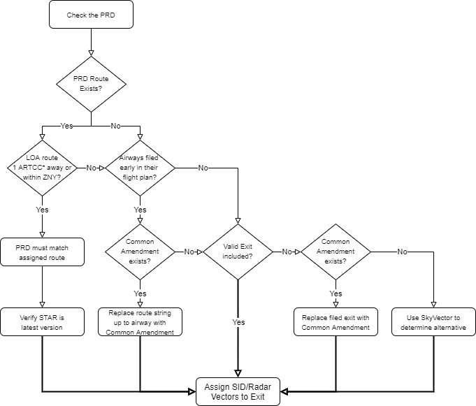
PRD Decision Making
Observe this procedure for determining whether to issue a route to a flight:
NOTE: "Tier 1 Facility" is defined as ZOB, ZBW, and ZDC or flights to CYYZ.
Updates
The PRD includes data from the FAA's real-world Preferred Routings, as well as additional routes that are added in accordance with NYARTCC Letters of Agreement with neighboring facilities. The entries in the PRD are updated from time to time as real-world operations change, Letters of Agreement with other facilities on VATSIM are updated, or as required.
